关于临安区职工之家总站启用暨周边公交线网调整方案的公示
临安交通 2025-11-19 16:07
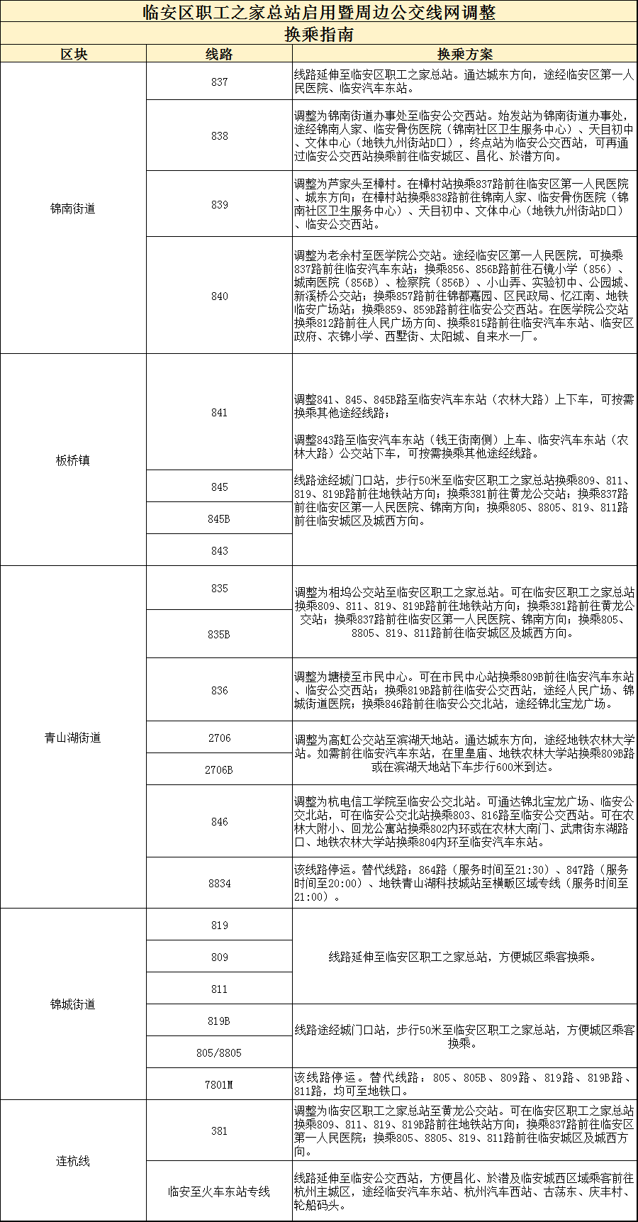
为优化公交线路布局,结合临安区职工之家总站的启用,计划对临安汽车东站至杭州火车东站专线、381、809、811、819、835、835B、836、837、838、839、840、841、843、845、845B、846、2706、2706B、8834、7801M路等21条公交线路进行调整,现将调整方案公示如下:
一、7条线路延伸至临安区职工之家总站始发
1.381黄龙公交总站至临安区职工之家总站线路走向不变,起讫点从临安汽车东站调整至临安区职工之家总站。
调整后线路:黄龙公交总站始发,循西溪路、杭大线、天目山路、天目山西路、329国道、钱王街、婆留路至临安区职工之家总站。
线路站点调整:减少临安汽车东站、唐宁郡园、吴越山庄三个站点。新增临安区职工之家总站。
调整后的线路长度:上行42KM,下行42KM。
线路走向示意图:

2.809路临安公交西站至临安区职工之家总站
线路走向不变,起讫点从临安汽车东站调整至临安区职工之家总站。
调整后线路:临安公交西站始发,循原线行驶至钱王街至临安区职工之家总站。
线路站点调整:新增临安一中、唐宁郡园、吴越山庄、临安区职工之家总站四个站点。
调整后的线路长度:上行18KM,下行18KM。
线路走向示意图:

3.819路临安公交西站至临安区职工之家总站
线路走向不变,起讫点从临安汽车东站调整至临安区职工之家总站。
调整后线路:临安公交西站始发,循原线行驶至钱王街至临安区职工之家总站。
线路站点调整:新增临安一中、唐宁郡园、吴越山庄、临安区职工之家总站四个站点。
调整后的线路长度:上行20KM,下行20KM。
线路走向示意图:

4.811路新溪桥公交站至临安区职工之家总站
线路走向不变,起讫点从钱锦大道钱王街口调整至临安区职工之家总站。
调整后线路:新溪桥公交站始发,循原线行驶至钱锦大道、钱王街、婆留路至临安区职工之家总站。
线路站点调整:新增临安区职工之家总站。
调整后的线路长度:上行13KM,下行13KM。
线路走向示意图:

5.835路相坞公交站至临安区职工之家总站
线路走向不变,起讫点从临安汽车东站调整至临安区职工之家总站。
调整后线路:相坞公交站始发,循原线至钱王街、婆留路至临安区职工之家总站。
线路站点调整:减少临安汽车东站、临安一中、唐宁郡园、吴越山庄四个站点。新增临安区职工之家总站。
调整后的线路长度:上行15.8KM,下行15.8KM。
线路走向示意图:

6.835B路青山湖街道办事处西至临安区职工之家总站
线路走向不变,起讫点从临安汽车东站调整至临安区职工之家总站。
调整后线路:青山湖街道办事处西始发,循原线至钱王街、婆留路至临安区职工之家总站。
线路站点调整:减少临安汽车东站、临安一中、唐宁郡园、吴越山庄四个站点。新增临安区职工之家总站。
调整后的线路长度:上行12KM,下行12KM。
线路走向示意图:

7.837路芦家头至临安区职工之家总站
线路走向不变,起讫点从临安汽车东站调整至临安区职工之家总站。
调整后线路:芦家头始发,循原线行驶至钱王街、婆留路至临安区职工之家总站。
线路站点调整:新增临安一中、唐宁郡园、吴越山庄、临安区职工之家总站四个站点。
调整后的线路长度:上行17.5KM,下行17.5KM。
线路走向示意图:
二、4条线路调整至汽车东站外站点始发
1.841路三口公交站至临安汽车东站
线路走向不变,起讫点从临安汽车东站站内调整至临安汽车东站(农林大路)。
2.845路里桃源至临安汽车东站
线路走向不变,起讫点从临安汽车东站站内调整至临安汽车东站(农林大路)。
3.845B路里桃源至临安汽车东站(绕行如龙)
线路走向不变,起讫点从临安汽车东站站内调整至临安汽车东站(农林大路)。
4.843路黄家坎至临安汽车东站
线路走向不变,起讫点从临安汽车东站站内调整至临安汽车东站(钱王街)。
三、1条线路调整至临安公交北站始发
846路杭电信工学院至临安公交北站
起讫点从临安汽车东站调整至临安公交北站。
调整后线路:杭电信工学院始发,循原线行驶至武肃街、农林大路、西墅街、万马路、锦墅街、临天路、武肃街至临安公交北站。
线路站点调整:新增回龙公寓、农林大附小、竹林家园、马溪路口、西墅街平山路口、西墅街临天路口、西墅街叉口、西墅街八弄、西墅文体中心、衣锦人家南门(衣锦人家西门)、临安公交北站十一个站点。减少筑镜花园、临东小区、学生公寓、农林大路城中街口、临安汽车东站五个站点。
调整后的线路长度:上行24.5KM,下行24.5KM。
线路走向示意图:
四、2条线路调整至临安公交西站始发
838锦南街道办事处至临安公交西站起讫点从临安汽车东站调整至临安公交西站,甘岭调整至锦南街道办事处。
调整后线路:锦南街道办事处始发,循临芦线、锦天路、杨岱路、飞翠路、流霞街、双拥路至临安公交西站。
线路站点调整:新增新城南路锦天路口、锦南微小产业园、城南医院、杨春畈、飞翠路杨岱路口、锦南人家东门、临安骨伤医院(锦南社区卫生服务中心)、天目初中、文体中心(地铁九州街站D口),临安公交西站十个站点。减少杨岱村路口、林场路口、颐康街临天路口、邱家头(临安区妇幼保健院)、畔湖岭、畔湖桥、畔湖路石镜街口、嘉和公寓、钱王街江桥路口、交通皇冠假日酒店、临安汽车东站十一个站点。
调整后的线路长度:上行8.5KM,下行8.5KM。
线路走向调整:

临安公交西站至杭州火车东站专线
线路走向不变,起讫点从临安汽车东站调整至临安公交西站。
调整后线路:火车东站西始发,循原线行驶至钱王街、万马路、九州街至临安公交西站。
线路站点调整:新增临安公交西站站点。
调整后的线路长度:上行58KM,下行58KM。
线路走向示意图:
五、2条线路调整至滨湖天地站始发
1.2706路高虹公交站至滨湖天地站
线路走向不变,起讫点从临安汽车东站调整至滨湖天地站。
调整后线路:高虹公交站始发,循原线行驶至衣锦街、翠浪路至滨湖天地站。
线路站点调整:取消农林大路城中街口、临安汽车东站二个站点。新增滨湖天地站点。
调整后的线路长度:上行17KM,下行17KM。
2.2706B路高虹公交站至滨湖天地站线路走向不变,起讫点从临安汽车东站调整至滨湖天地站。
调整后线路:高虹公交站始发,循原线行驶至衣锦街、翠浪路至滨湖天地站。
线路站点调整:取消农林大路城中街口、临安汽车东站二个站点。新增滨湖天地站点。
调整后的线路长度:上行16KM,下行16KM。
线路走向示意图:

六、1条线路调整至临安区市民中心站始发
836路塘楼至市民中心站
线路走向不变,起讫点从临安汽车东站调整至市民中心站。
调整后线路:塘楼始发,循原线行驶至科技大道、具美路、绿谷路、科技大道至市民中心站。
线路站点调整:减少里皇庙、新联、地铁农林大学站A口、武肃街东湖路口、农林大学南门、筑境花园、临东小区、学生公寓、农林大路城中街口、临安汽车东站十个点。新增市民中心站。
调整后的线路长度:上行17KM,下行17KM。
线路走向示意图:

七、1条线路调整至医学院公交站始发
840路老余村至医学院公交站
起讫点从临安汽车东站调整至医学院公交站。
调整后线路:老余村始发,循原线行驶至临市线、新城南路、临天路、颐康街至医学院公交站。
线路站点调整:减少医学院东门、和煦锦庭、临安区博物馆、功臣山脚、临安汽车东站五个站点。新增临安区人民医院、医学院公交站二个站点。
调整后的线路长度:上行6.5KM,下行6.5KM。
线路走向示意图:

八、1条线路调整至樟村站始发
839路芦家头至樟村线路走向不变,起讫点从临安汽车东站调整至樟村,岭西调整至芦家头。
调整后线路:芦家头始发途经临芦线、石郜线、临芦线至樟村。
线路站点调整:调整后新增湾塘头、纸槽背后、大坑坞、赵家头口、板作湾、甘岭、芦家头七个站点。减少石板桥头、钱塘湾、上畔、小流坞口、钱王驾校、横溪桥(临安锦南)、杨岱村路口、林场路口、颐康街临天路口、邱家头(临安区妇幼保健院)、畔湖岭、畔湖桥、畔湖路石镜街口、嘉和公寓、钱王街江桥路口、交通皇冠假日酒店、临安汽车东站十七个站点。
调整后的线路长度:上行21.5KM,下行21.5KM。
线路走向示意图:

九、2条线路终止运营
1.8834路临安汽车东站至市地站(夜间线)终止原因:该线路城区段(临安汽车东站至地铁农林大学站)客流需求持续偏低,日均客流仅为8人,且与8892路高度重合。同时,青山湖区域客流相对集中站点(大园里、青山湖街道办事处等)途经线路也能有效覆盖,拟终止.
替代方案:可选择8892(服务时间至20:00),864路(服务时间延长至21:30)、847路(服务时间至20:00)或地铁青山湖科技城站至横畈区域专线(服务时间至21:00)等公交线路出行。
2.7801M路吴越山庄至地铁农林大学站
终止原因:该线路为社区微循环接驳线,日均客流仅为11人(3人/班次)。随着周边区域公交线网持续完善,其他途经线路已能有效覆盖该区域出行需求,拟终止。
替代方案:可选择809路、819路、819B路、811路等公交线路出行。
现将调整方案进行公示,公示期限为7日,若对以上内容有异议,可以向临安区道路运输服务中心或临安区公共交通有限公司反映。反映情况要实事求是、内容具体并署真实姓名,以便调查核实。
联系电话:(道路运输服务中心) 0571-89543182
(临安公共交通有限公司) 0571-56101122

杭州市临安区交通运输局 2025年11月19日
